商业银行客户怎样投资于股指期货详细指南_中国经济网——国家经济门户
[an error occurred while processing this directive]
 中国经济网 > 财经频道 > 期货 > 期货滚动报道 > 正文
 
商业银行客户怎样投资于股指期货详细指南
 【进入论坛】 【推荐朋友】 【关闭窗口 2008年03月28日 11:02
    随着各项准备工作的日益完善,股指期货渐行渐近。中国证监会主席尚福林在2008年全国证券期货监管工作会议上明确指出,推动股指期货顺利上市和平稳运行是证监会今年九项重点工作之一;全国政协委员、证监会副主席范福春在两会期间表示,在一切工作准备好后就推出股指期货,今年年内推出问题不大;全国人大代表、中金所总经理朱玉辰亦表示,在中国证监会对中金所各项准备工作作进一步检验完善后,中金所将择机推出股指期货交易。

    由于中金所分层结算体系的制度安排,为商业银行参与金融期货市场提供了良好契机,各家商业银行纷纷以代理股指期货特别结算业务和期货保证金存管业务为切入点,各出奇招,各显其能,为备战股指期货投入不少精力,跃跃欲试。股指期货虽尚未上市,但银行间的市场竞争已趋白热化,其中,经营网点和客户资源优势自然成为各家商业银行吸引期货公司开展银期合作的重要筹码,而推广介绍银行现有的机构客户和个人客户参与股指期货投资,也自然地成为每家商业银行市场营销的必备手段。

    我们要讨论的问题是,商业银行为吸引期货公司与其合作,该如何向期货公司推广介绍客户投资股指期货呢?方法有两种,一是营销商业银行现有的目标个人或机构客户直接投资股指期货,二是开发挂钩期货的理财产品,推介商业银行的目标客户认购,从而间接投资股指期货。

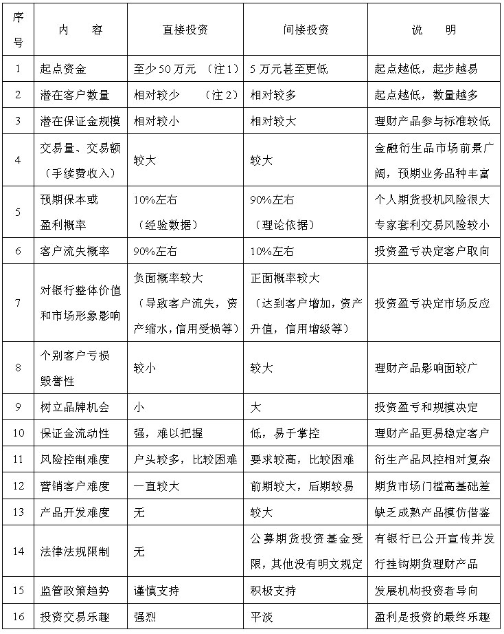
    下面,我们以股指期货为例,一种是客户直接投资股指期货,一种是间接投资挂钩股指期货的套利理财产品,通过一组对比来看一下两种方式的差异:

    从以上对比分析,我们可以很清晰地看到,相对而言,引导客户认购挂钩期货的套利理财产品,间接投资股指期货的市场风险较小,盈利机会较大,业务前景较为广阔,利于树立商业银行期货业务品牌形象,但前期操作难度较高,期货理财产品开发实属不易。而营销客户直接从事股指期货投资正好相反,市场风险较大,盈利机会渺茫,业务前景不容乐观,只是前期操作较为简单,比较容易上手,便于商业银行迅速进入期货市场开展期货业务。

    据统计,近几年来,全球每年成交的金融衍生品业务量都超过100万亿美元,虚拟经济大大超过实体经济早已是毋庸置疑的事实。以美国为例,美国在上世纪70年代之后,传统的现货贸易和金融交易并没有太多的增长,但金融衍生品市场却发展得很快,目前的交易量(包括场外)是其原生产品交易量的10-15倍,金融领域创新的主体也是金融衍生工具。另外,从以金融衍生品交易为主的美国CME等交易所发布的信息中,我们可以清楚地看到,机构投资者占据着绝对的主导地位,养老基金、共同基金和对冲基金等构成市场的绝对主力,这些基金的存在及其市场占有率正好说明了该市场的成熟程度。

    由此,我们可以得出结论:在目前商业银行期货业务的筹备阶段,在做好系统、制度和流程等技术准备的前提下,我们既要做好期货业务的持续营销工作,向重点期货公司和期货投资者宣传营销我们的期货理念和产品服务,又要加快与资产管理市场诸如证券、基金、信托等资深机构的研究合作,加速开发并适时销售挂钩期货且不违反现有法律法规的特色系列理财产品,并以此作为参与期货市场竞争的重要手段,抢占金融衍生品市场的制高点。

    期货既是管理金融风险的工具,又是资产管理业务的平台。全面进入期货市场,对商业银行丰富财富管理渠道、提高资产管理水平、提升风险管理能力、加快产品业务创新、实施经营战略转型等,都具有十分重要且长远的意义。商业银行完全有机会、有能力在期货业务领域,紧紧抓住金融期货市场刚刚起步的历史机遇,以开发挂钩期货理财产品为起点,在代理股指期货特别结算和期货保证金存管业务上,打造自己的特色业务,形成自己的竞争优势,树立自己的品牌形象,在金融衍生品市场创出一片新天地。

    

    

    注1:以每手保证金20万元计算,股指期货入市起点资金至少要50万元;

    注2:金融资产超过50万元的基本为商业银行的贵宾客户,其数量占比相对较低。(来源:期货日报)
来源: 中国经济网综合  
 
    中国经济网声明:股市资讯来源于合作媒体及机构,属作者个人观点,仅供投资者参考,并不构成投资建议。投资者据此操作,风险自担。
 
[an error occurred while processing this directive]
数据载入中...
[an error occurred while processing this directive]
数据载入中...
[an error occurred while processing this directive]
数据载入中...
 
 
[an error occurred while processing this directive]
[an error occurred while processing this directive] [an error occurred while processing this directive] [an error occurred while processing this directive] [an error occurred while processing this directive] [an error occurred while processing this directive] [an error occurred while processing this directive] [an error occurred while processing this directive]