国泰富时中国A股自由现金流聚焦ETF成立 规模14亿元
2025年02月20日 10:20
来源:
中国经济网
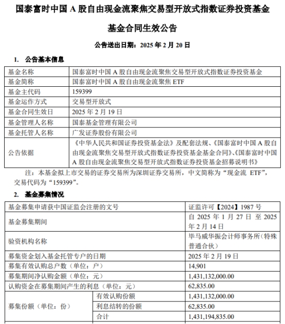
中国经济网北京2月20日讯 今日,国泰基金管理有限公司发布国泰富时中国A股自由现金流聚焦交易型开放式指数证券投资基金基金合同生效公告。
该基金募集期间净认购金额1,431,132,000.00元,认购资金在募集期间产生的利息62,835.00元,募集份额合计1,431,194,835.00份。
该基金的基金经理为麻绎文。麻绎文2020年6月加入国泰基金,历任助理量化研究员、量化研究员、基金经理助理。2023年8月起兼任国泰中证有色金属交易型开放式指数证券投资基金和国泰中证有色金属矿业主题交易型开放式指数证券投资基金的基金经理,2023年9月起兼任国泰中证2000交易型开放式指数证券投资基金的基金经理,2023年10月起兼任国泰中证全指集成电路交易型开放式指数证券投资基金的基金经理,2023年11月起兼任国泰上证科创板100交易型开放式指数证券投资基金发起式联接基金的基金经理,2024年4月起兼任国泰中证沪深港黄金产业股票交易型开放式指数证券投资基金和国泰上证国有企业红利交易型开放式指数证券投资基金的基金经理,2024年7月起兼任国泰中证港股通高股息投资交易型开放式指数证券投资基金的基金经理,2024年9月起兼任国泰沪深300增强策略交易型开放式指数证券投资基金发起式联接基金的基金经理,2024年12月起兼任国泰创业板50交易型开放式指数证券投资基金的基金经理。现任国泰上证科创板综合交易型开放式指数证券投资基金的基金经理。

(责任编辑:李荣)