富国盈和臻选3个月持有期混合成立 规模60亿元
2025年02月24日 10:23
来源:
中国经济网
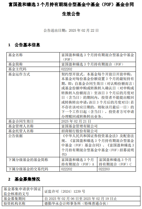
中国经济网北京2月24日讯 近日,富国基金管理有限公司发布富国盈和臻选3个月持有期混合型基金中基金(FOF)基金合同生效公告。
该基金募集期间净认购金额合计5,999,999,992.66元,认购资金在募集期间产生的利息合计1,254,740.20元,募集份额合计6,001,254,732.86份。
该基金的基金经理为王登元。王登元曾任原兴业全球基金管理有限公司研究员,兴业证券股份有限公司投资经理;自2016年10月加入富国基金管理有限公司,历任定量研究员、定量投资经理、FOF投资经理、多元资产投资部多元资产投资总监助理;现任多元资产投资部副总经理兼FOF基金经理。


(责任编辑:李荣)