宏利中证同业存单AAA指数7天成立 规模50亿元
2025年03月04日 10:27
来源:
中国经济网
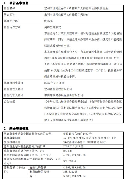
中国经济网北京3月4日讯 今日,宏利基金管理有限公司发布宏利中证同业存单AAA指数7天持有期证券投资基金基金合同生效公告。
该基金募集期间净认购金额4,999,999,989.56元,认购资金在募集期间产生的利息358,531.48元,募集份额合计5,000,358,521.04份。
该基金的基金经理为沈乔旸。沈乔旸2017年7月至2022年12月任职于汇添富基金管理股份有限公司,担任投资研究总部债券交易员;2022年12月起任职于宏利基金管理有限公司,曾任固定收益部基金经理助理,现任固定收益部基金经理。

(责任编辑:李荣)