谷丹青离任万家瑞盈灵活配置混合
2025年03月04日 15:28
来源:
中国经济网
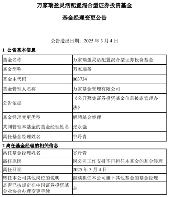
中国经济网北京3月4日讯 今日,万家基金管理有限公司公告称,谷丹青因公司工作安排离任万家瑞盈灵活配置混合(A类003734;C类003735)。
谷丹青2016年7月加入万家基金管理有限公司,现任固定收益部基金经理,历任固定收益部研究员,基金经理助理。曾任上海新世纪资信评估投资服务有限公司评级部分析员,上海资信有限公司评级部项目经理等职。
万家瑞盈灵活配置混合A、C成立于2016年11月11日,截至2025年3月3日,其今年来收益率为-1.37%、-1.40%,成立来收益率为24.61%、23.88%,累计净值为1.2462元、1.2389元。

(责任编辑:李荣)