国泰上证科创板综合ETF成立 规模15亿元
2025年03月05日 10:42
来源:
中国经济网
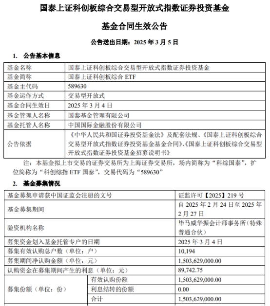
中国经济网北京3月5日讯 今日,国泰基金管理有限公司发布国泰上证科创板综合交易型开放式指数证券投资基金基金合同生效公告。
该基金募集期间净认购金额1,503,629,000.00元,认购资金在募集期间产生的利息89,742.75元,募集份额合计1,503,629,000.00份。
该基金的基金经理为麻绎文。麻绎文2020年6月加入国泰基金,历任助理量化研究员、量化研究员、基金经理助理。

(责任编辑:李荣)