国投瑞银顺祥债券增聘陈伟旸
2025年03月10日 16:12
来源:
中国经济网
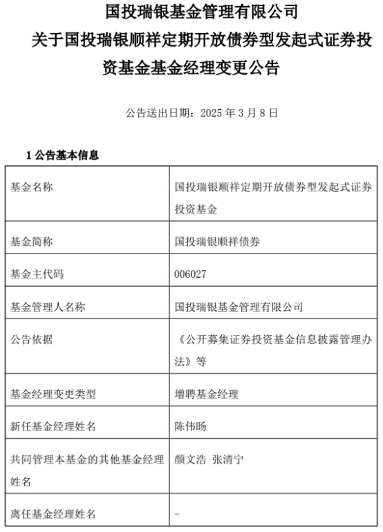
中国经济网北京3月10日讯 近日,国投瑞银基金管理有限公司公告称,国投瑞银顺祥债券(006027)增聘基金经理陈伟旸。
陈伟旸2014年8月至2020年11月历任工商银行金融市场部研究分析经理、投资交易经理,2020年11月至2024年5月任大和证券固定收益部投资经理。2024年5月加入国投瑞银基金管理有限公司任顾问,2024年11月转入固定收益部拟任基金经理。
国投瑞银顺祥债券成立于2018年10月17日,截至2025年3月7日,其今年来收益率为-0.36%,成立来收益率为27.80%,累计净值为1.2514元。截至2024年12月31日,该基金规模52.56亿元。

(责任编辑:李荣)