建信上证智选科创板创新价值ETF成立 规模14.4亿元
2025年03月21日 10:36
来源:
中国经济网
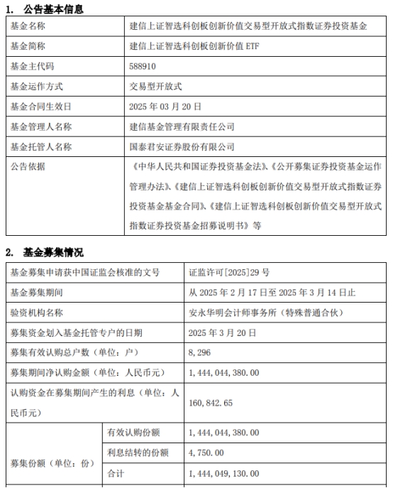
中国经济网北京3月21日讯 今日,建信基金管理有限责任公司发布建信上证智选科创板创新价值交易型开放式指数证券投资基金基金合同生效公告。
该基金募集期间净认购金额1,444,044,380.00元,认购资金在募集期间产生的利息160,842.65元,募集份额合计1,444,049,130.00份。
该基金的基金经理为张溢麟。张溢麟2016年5月毕业于美国芝加哥大学统计专业,同年9月加入建信基金,历任助理研究员、研究员、基金经理助理兼研究员、投资经理等职务。2023年1月4日担任建信民丰回报定期开放混合型证券投资基金基金经理。2024年6月27日担任建信双债增强债券型证券投资基金基金经理。现任建信上证智选科创板创新价值交易型开放式指数证券投资基金基金经理。

(责任编辑:李荣)