黄生鹏离任益民品质升级混合
2025年03月24日 15:06
来源:
中国经济网
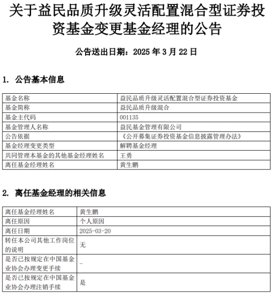
中国经济网北京3月24日讯 近日,益民基金管理有限公司公告称,黄生鹏离任益民品质升级混合(A类001135;C类020970)。
黄生鹏曾任上海元福投资有限公司投资助理,中经网数据有限公司产业研究中心高级分析师,联合资信评估有限公司金融部高级分析师,德邦证券股份有限公司风险管理部信评总监。2022年2月加入益民基金管理有限公司,担任研究发展部信用研究员。2024年1月24日至2025年3月20日担任益民品质升级灵活配置混合型证券投资基金基金经理。
益民品质升级混合A成立于2015年5月6日,益民品质升级混合C成立于2024年3月11日,截至2025年3月21日,其今年来收益率为20.64%、20.59%,成立来收益率为-19.81%、51.56%,累计净值为0.8019元、0.8001元。

(责任编辑:李荣)