天治基金总经理许家涵离任 柴晓秀代任
2025年04月14日 15:25
来源:
中国经济网
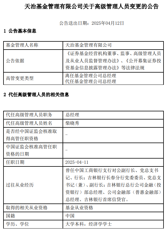
中国经济网北京4月14日讯 近日,天治基金管理有限公司发布高级管理人员变更的公告。公告称,公司总经理许家涵因个人原因于2025年4月11日离任,柴晓秀代任总经理职务。
公告显示,柴晓秀曾任中国工商银行支行对公副行长、党总支书记、行长;吉林银行长春分行党委委员、党总支书记(兼)、副行长;吉林银行总行公司金融(投资银行)部总经理、公司金融部(普惠金融部)总经理、吉林银行首席信贷官。


(责任编辑:李荣)
[an error occurred while processing this directive]
[an error occurred while processing this directive]
[an error occurred while processing this directive]
[an error occurred while processing this directive]
[an error occurred while processing this directive]