首页 > 基金频道 > 基金滚动新闻

工银盈泰稳健6个月持有混合FOF成立 规模45.8亿元

2026-02-02 10:29 来源:中国经济网
查看余下全文
[an error occurred while processing this directive]
首页 > 基金频道 > 基金滚动新闻

工银盈泰稳健6个月持有混合FOF成立 规模45.8亿元

2026年02月02日 10:29 来源:中国经济网
[字号 ]

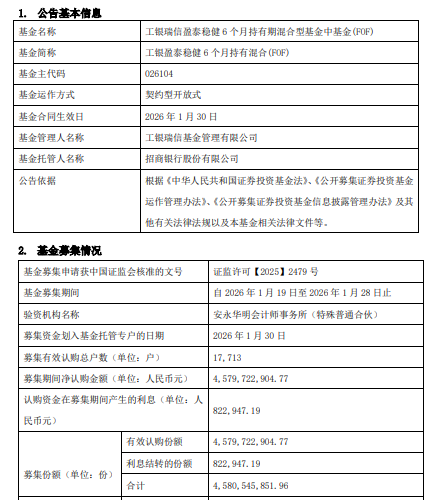
中国经济网北京22日讯 近日,工银瑞信基金发布工银瑞信盈泰稳健6个月持有期混合型基金中基金(FOF)基金合同生效公告。

募集期间净认购金额4,579,722,904.77元,认购资金在募集期间产生的利息822,947.19元,募集份额合计4,580,545,851.96份。

基金经理徐心远201677日加入工银瑞信基金管理有限公司,现担任FOF投资部基金经理。

赵志源现任工银瑞信基金管理有限公司风险管理部总经理。20078月至20101月就职于中国人寿保险股份有限公司,担任精算部主管岗位。20102月加入工银瑞信基金管理有限公司,现任FOF投资部总经理、基金经理。

(责任编辑:康博)